当前位置 > 首页 > 联合会要闻 正文

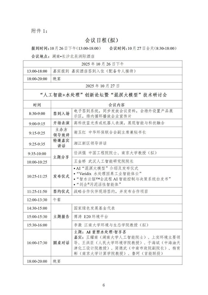
关于召开“人工智能+水处理”创新论坛暨“混溟大模型”技术研讨会的通知

时间 : 2025-09-26     来源 : 未知     作者 : admin     点击 : 次